さえき事務所からのお知らせ
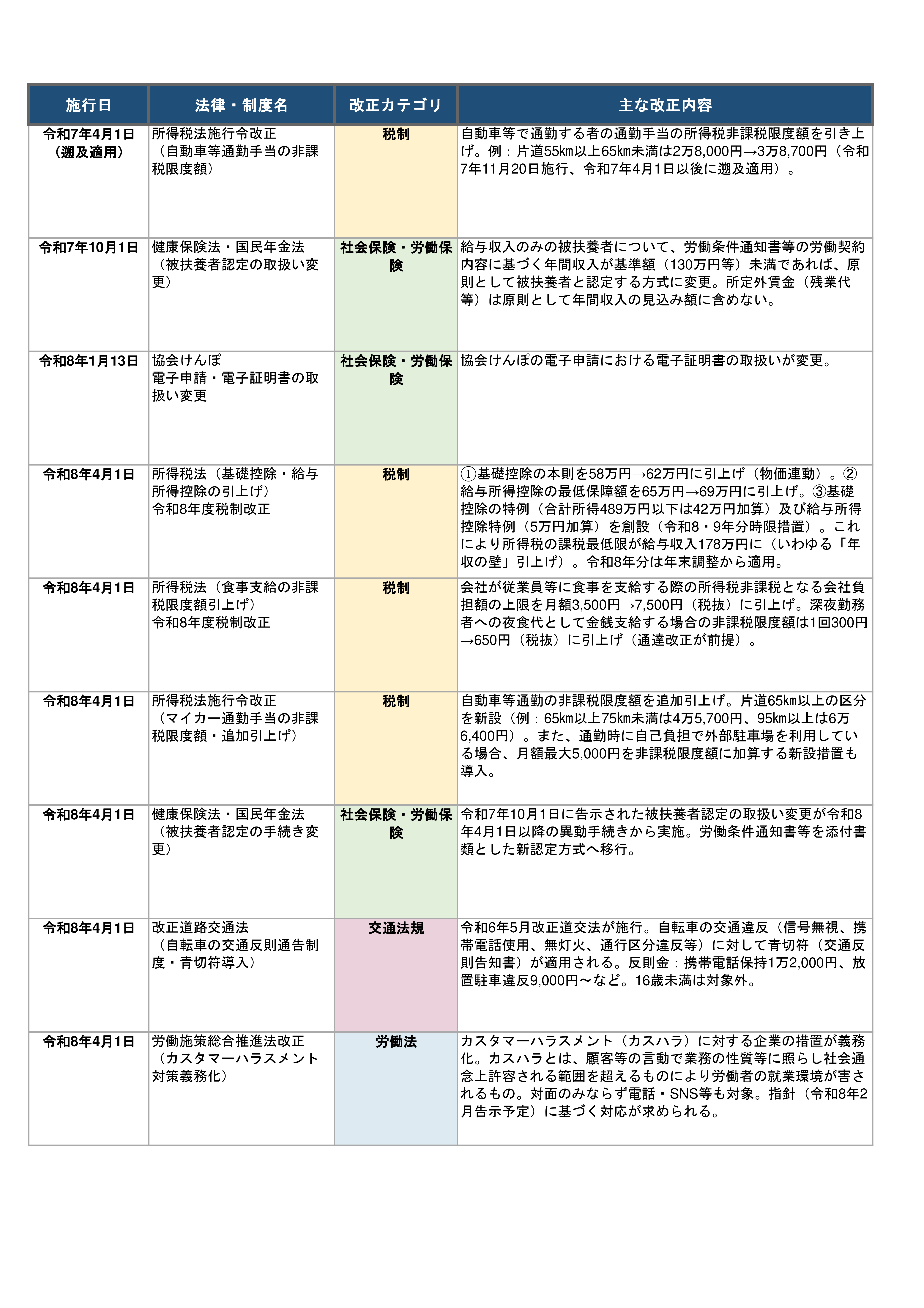
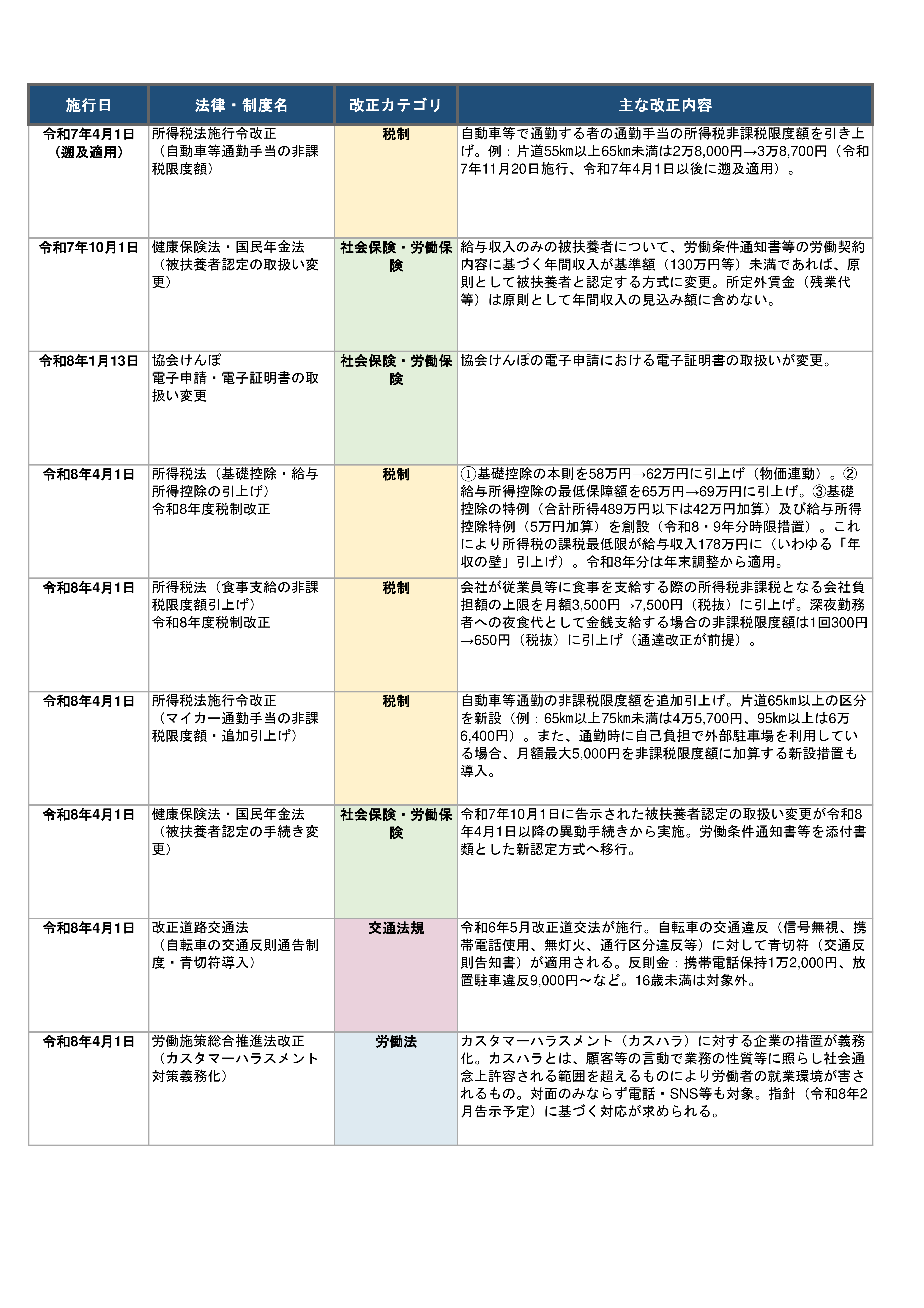
【法改正情報】法改正情報一覧表(2026年3月15日現在)
(2026/3/15)
人事労務に関する法改正情報の一覧表です。
|
2026年 新年のご挨拶 ≫